各盟行政公署、市人民政府,自治区各委、办、厅、局,各大企业、事业单位:
经自治区人民政府同意,现将《内蒙古自治区推动数字经济高质量发展工作方案(2023—2025年)》印发给你们,请结合实际,认真贯彻落实。
2023年10月10日
(此件公开发布)
内蒙古自治区推动数字经济高质量发展工作方案(2023—2025年)
为贯彻落实党中央、国务院关于加快发展数字经济的决策部署,充分发挥数据要素核心引擎作用,大力发展具有显著区域特色的数字经济核心产业,通过数字化赋能传统产业智能化、绿色化转型,助力完成好习近平总书记交给内蒙古的五大任务和全方位建设“模范自治区”两件大事,推动全区经济调结构、转动能、提质量,结合自治区实际,制定本方案。
一、基本要求
(一)指导思想。以习近平新时代中国特色社会主义思想为指导,深入贯彻党的二十大精神,全面落实习近平总书记关于发展数字经济的重要论述和对内蒙古重要讲话重要指示批示精神,抢抓数字经济快速发展机遇期,聚焦完成“两件大事”,以数字化转型和数据要素市场化为主线,以数字化能力提升为突破口,以优势特色产业数字化为牵引,促进数字经济核心产业特色化、集约化发展,推进数字技术与实体经济深度融合,培育新产业新业态新模式新就业,推动自治区数字经济高质量发展。
(二)基本原则。
——坚持创新驱动,提升能力。坚持把创新驱动作为推动数字经济高质量发展的战略支撑,促进创新链、产业链、政策链、资金链深度融合,加快推动数字技术向经济社会和产业发展各领域广泛深入渗透,推进数字技术、应用场景和商业模式融合创新。
——坚持优化布局,锻长补短。加强前瞻性思考、全局性谋划、战略性布局,锻长板、补短板,推动数字经济核心产业绿色化、规模化、集群化发展,打造特色鲜明、优势突出、具有竞争力的产业集群,全面激发数字经济发展内生动力。
——坚持应用导向,数据赋能。以数字化发展为导向,统筹供给和需求两个维度,以应用场景与重大项目建设为牵引,培育一批典型应用场景,促进数字技术与实体经济深度融合,充分释放数据要素价值,激发传统产业新活力。
——坚持开放协同,内外联动。主动融入“东数西算”工程、全国一体化算力网络国家枢纽节点、“一带一路”倡议等国家战略,充分挖掘自治区数字经济发展潜力。明确发展重点路径,优化区内产业协同,构建多元主体参与、协同联动的数字经济发展机制。
——坚持市场主导,政府引导。统筹市场和政府两个主体,强化市场在数字经济发展中的主导地位,优化数据、技术、资本等要素资源配置,激发产业新活力新潜力。发挥政府在数字经济发展中的引导作用,强化数字经济政策导向,创新市场监管机制,营造公平竞争环境,推动市场健康发展。
——坚持安全有序,协调发展。统筹发展和安全,强化系统观念和底线思维,注重防范和化解数字经济发展中的重大安全风险,强化产业链供应链安全稳定。完善安全保障体系,落实安全管理责任,强化网络和数据安全监管。
二、工作目标
深入推进六大数字经济重点工作,优化“一个布局”(产业空间布局),夯实“三大基础”(科技创新、产业生态、主体培育),完善“两大保障”(基础设施、发展要素),打造“四大基地”(全国绿色算力保障基地、北方数字产品制造基地、全国大数据服务输出基地、北方产业数字化转型示范基地)。到2025年,数据要素市场基本形成,数字经济核心产业特色化、集群化发展水平显著提升,产业数字化水平持续提高,数字经济规模占GDP比重达40%、规模突破1万亿元,数字经济核心产业增加值占GDP比重达2.5%、规模超670亿元。到2030年,数字经济核心产业规模化、链条化、高端化发展迈上新台阶,特色优势行业数字化、网络化、智能化转型取得明显成效,全国绿色算力保障基地和全国大数据服务输出基地基本建成,北方数字产品制造基地和北方产业数字化转型示范基地加快建设,向全国产业基地迈进。
三、重点任务
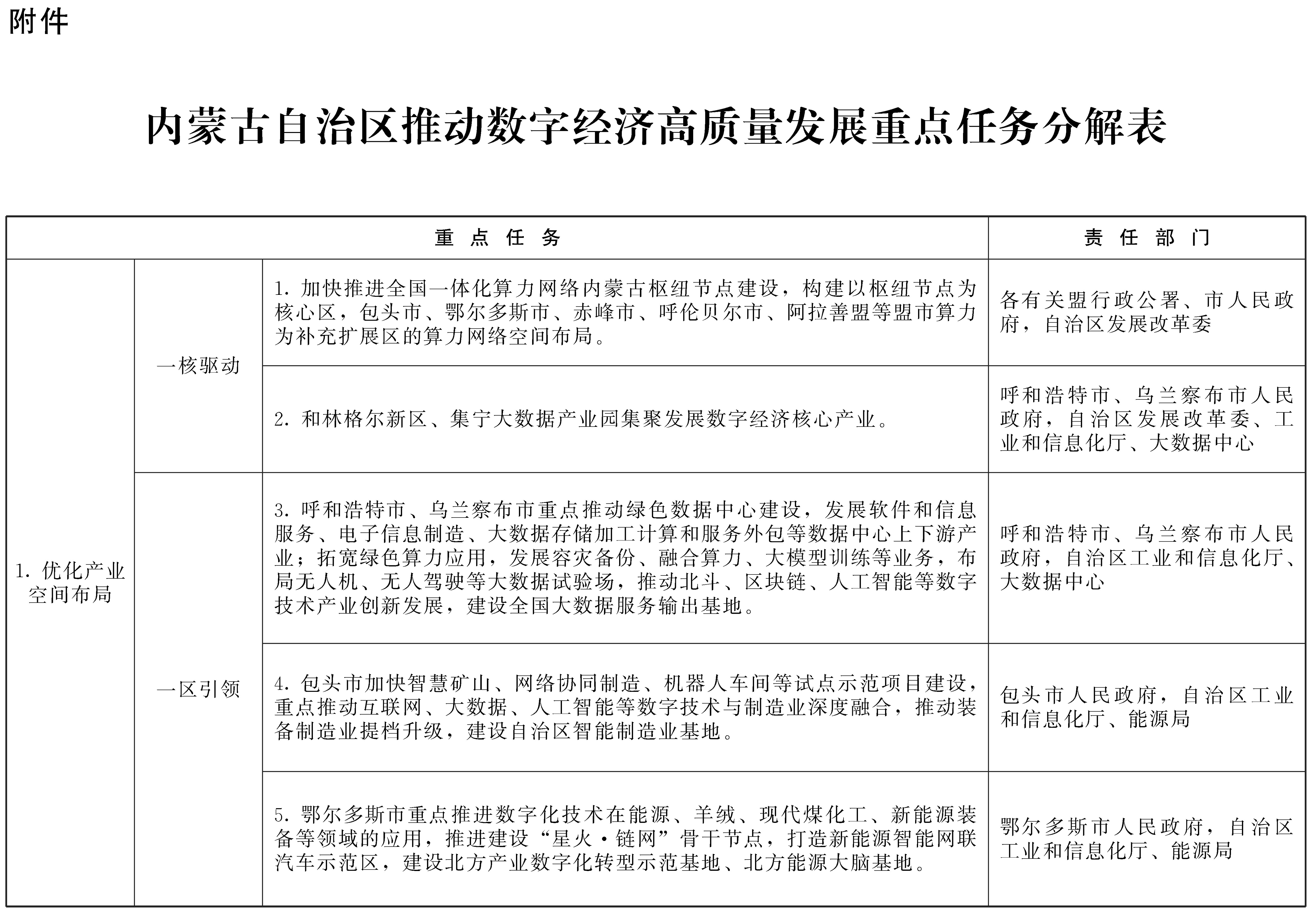
(一)优化产业空间布局。按照“因地制宜、错位发展、产业集聚”的原则,统筹规划空间布局、功能定位和产业发展,以推进全国一体化算力网络内蒙古枢纽节点建设为驱动,以呼包鄂乌数字经济一体化发展区为引领,引导各盟市立足自身实际,着力推进数字产业化、产业数字化,形成“一核驱动、一区引领、多点支撑”的数字经济发展新格局。
1.一核驱动。加快推进全国一体化算力网络内蒙古枢纽节点建设,构建以枢纽节点为核心区,包头市、呼伦贝尔市、赤峰市、鄂尔多斯市、阿拉善盟等盟市算力为补充扩展区的算力网络空间布局。发挥能源、地质、气候、低时延网络等优势,坚持高端化、绿色化、集约化要求,高标准建设和林格尔数据中心集群(和林格尔新区、集宁大数据产业园),以推动数据中心上下游产业集聚为牵引,重点发展软件和信息服务、电子信息制造、数据存储加工计算等数字经济核心产业,构建“互补发展、紧密衔接、协同支撑”双片区发展格局,打造面向全国的绿色算力保障基地。
2.一区引领。推动呼和浩特市、包头市、鄂尔多斯市、乌兰察布市四市协同错位发展,打造呼包鄂乌数字经济一体化发展引领区,建设一批自治区级数字经济创新发展试验基地。呼和浩特市、乌兰察布市重点推动绿色数据中心建设,发展软件和信息服务、电子信息制造、大数据存储加工计算和服务外包等数据中心上下游产业;拓宽绿色算力应用,发展容灾备份、融合算力、大模型训练等业务,布局无人机、无人驾驶等大数据试验场,推动北斗、区块链、人工智能等数字技术产业创新发展,建设全国大数据服务输出基地。包头市加快智慧矿山、网络协同制造、机器人车间等试点示范项目建设,重点推动互联网、大数据、人工智能等数字技术与制造业深度融合,推动装备制造业提档升级,建设自治区智能制造业基地。鄂尔多斯市重点推进数字化技术在能源、羊绒、现代煤化工、新能源装备等领域的应用,推进建设“星火·链网”骨干节点,打造新能源智能网联汽车示范区,建设北方产业数字化转型示范基地、北方能源大脑基地。
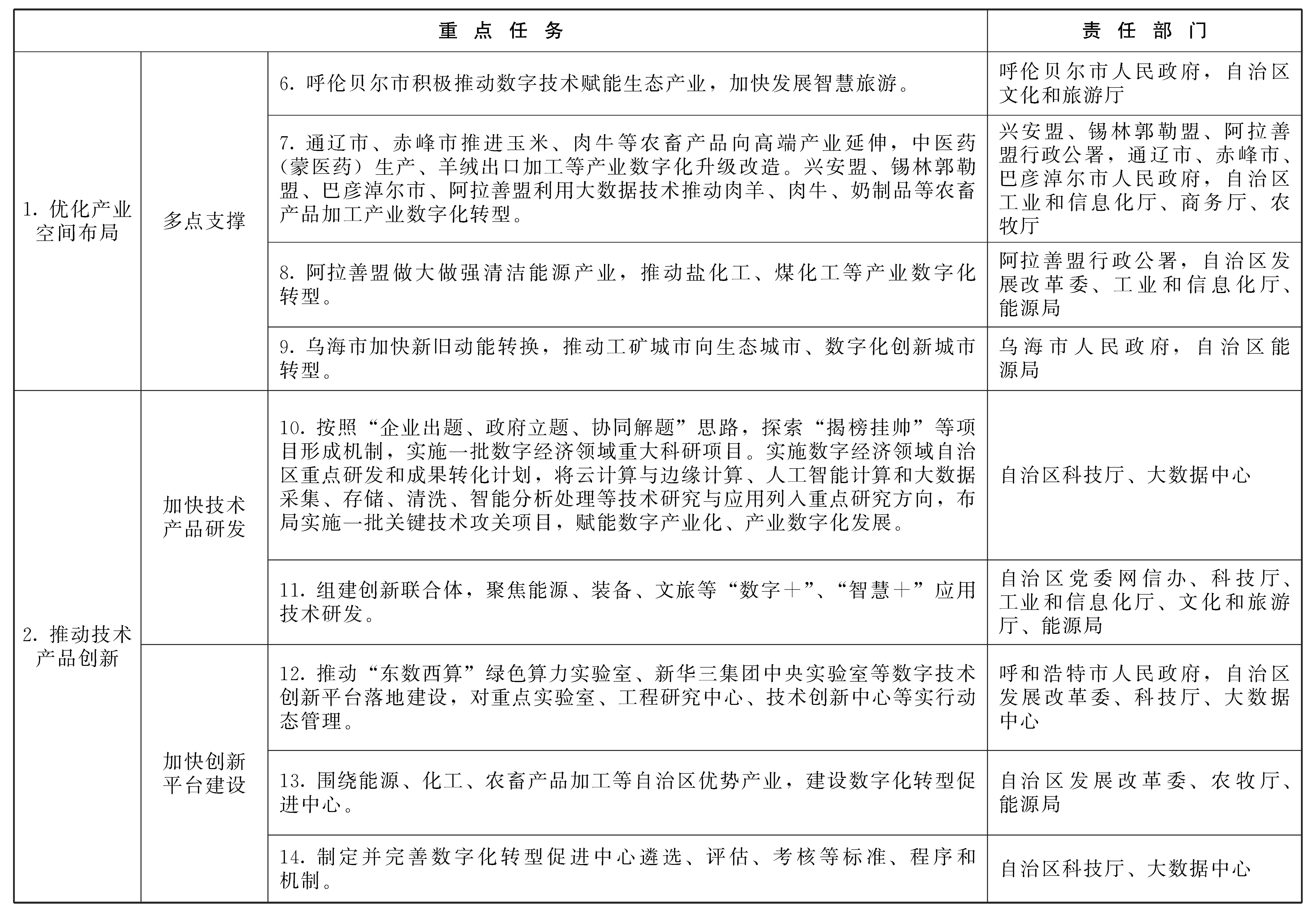
3.多点支撑。各盟市推动数字经济与特色产业、特色文化、特色功能融合,发展产业数字化增值经济。呼伦贝尔市积极推动数字技术赋能生态产业,加快发展智慧旅游。通辽市、赤峰市推进玉米、肉牛等农畜产品向高端产业延伸,推动铝深加工、中医药(蒙医药)生产、羊绒出口加工等产业数字化升级改造。兴安盟、锡林郭勒盟、巴彦淖尔市、阿拉善盟利用大数据技术推动肉羊、肉牛、奶制品等农畜产品加工产业数字化转型。阿拉善盟做大做强清洁能源产业,推动盐化工、煤化工等产业数字化转型。乌海市加快新旧动能转换,推动工矿城市向生态城市、数字化创新城市转型。
(二)推动技术产品创新。落实“科技兴蒙”行动要求,有效整合各类创新资源,深化政产学研合作,加强科技创新成果转化应用,促进创新链与产业链、政策链、资金链深度融合。每年发布5个以上揭榜挂帅技术榜单,到2025年建成5个以上数字化转型促进中心,提高数字技术供给能力。
1.加快技术产品研发。按照“企业出题、政府立题、协同解题”思路,探索“揭榜挂帅”等项目形成机制,实施一批数字经济领域重大科研项目。实施数字经济领域自治区重点研发和成果转化计划,将云计算与边缘计算、人工智能计算和大数据采集、存储、清洗、智能分析处理等技术研究与应用列入重点研究方向,布局实施一批关键技术攻关项目,赋能数字产业化、产业数字化发展。鼓励企业联合科研院所、高校等组建创新联合体,承接科技重大项目,聚焦能源、装备、文旅等“数字+”、“智慧+”应用技术研发。
2.加快创新平台建设。推动“东数西算”绿色算力实验室、新华三集团中央实验室等数字技术创新平台落地建设,对重点实验室、工程研究中心、技术创新中心等实行动态管理。围绕能源、化工、农畜产品加工等自治区优势产业,到2025年建成5个以上数字化转型促进中心,为上下游产业链提供转型咨询、解决方案、技术培训、资源对接等服务,带动传统产业数字化转型。制定数字化转型促进中心遴选、评估、考核等标准、程序和机制。
3.促进成果转化。建设数字技术创新应用推广中心等载体,服务数字经济领域创新技术成果转化。建立数字技术成果转化动态清单,促进高校、科研院所科研成果和企业技术需求之间的共享对接,推动具备产业化科研成果项目进入自治区科技成果交易平台、科技交易大市场和产业孵化基地,加快创新技术产业化。
(三)构建良好数字经济产业生态。实施数字经济核心产业提升行动、上云用数赋智行动、数字服务和治理提升行动、数据要素价值挖掘行动,推动自治区数字经济产业提质倍增。依托数据中心规模优势,在培育数字经济核心产业上下功夫,加快推动传统产业数字化、网络化、智能化、绿色化转型,充分挖掘和释放数据要素价值,构建良好产业生态,持续做强做优做大数字经济。到2025年,数字经济规模占GDP比重达40%、规模突破1万亿元。
1.实施数字经济核心产业提升行动。引进和培育一批具有较强竞争力、占据价值链中高端的头部企业,全区数字经济核心产业规上企业数达150家以上,打造数字产品制造产业集群、数字产品服务集群、数据应用产业集群。到2025年,建成5个以上自治区级数字产业园区,软件和信息技术服务业营业收入年均增长20%以上,电子信息制造业产值年均增长50%以上,算力产业规模达200亿元,云计算大数据产业总体规模和效益产出位居全国前列,实施区块链、人工智能等新兴技术创新与应用项目50个以上,北方数字产品制造基地、全国大数据服务输出基地建设成效明显。


2.实施上云用数赋智行动。围绕农牧业、工业、能源、服务业等领域数字化转型需求,拓宽行业数字化诊断范围,培育典型应用场景,推动传统优势产业绿色化、数字化、网络化、智能化协同发展,打造北方产业数字化转型示范基地。支持各类园区加快5G等新技术基础设施建设,推动产业园区数字化转型,提升园区数字化、智能化管理水平。鼓励优秀服务商联合行业龙头企业建设数字化转型促进中心,梳理提炼细分行业共性问题和应用场景总结,推广优秀解决方案。到2025年,围绕能源、化工、装备制造、农畜产品加工等自治区优势产业,建成数字化转型促进中心5个以上,推动实施数实融合示范项目150个以上,打造一批示范应用标杆,产业数字化转型成效明显。


3.实施数字服务和治理提升行动。在经济调节、市场监管、社会管理、公共服务、生态环境保护等领域开展数字化应用创新,加快推进一体化政务大数据体系建设,统筹推进数字政府、数字社会、数字乡村建设,破除信息孤岛,加强数据共享。到2025年,政府主导、多元参与、法治保障的数字治理体系更加完善,数字政务整体效能全面提升。

4.实施数据要素价值挖掘行动。制定专项方案,建立完善数据要素市场交易管理、授权登记、收益分配等基础制度,推动数据要素市场化改革,探索开展数据交易,推动数据融通、治理、应用实现新突破。到2025年,打造3个以上重点领域和行业数据库,引进集聚50家以上数据提供商、数据运营商、中介服务商、数据法律事务机构等上下游企业,强化数据要素高质量供给。

(四)加快市场主体培育。强化产业链招商,坚持外引内培并举,优化市场主体结构、扩大市场主体规模、提升市场主体活跃度,全区数字经济高新技术企业不少于300家,本地数字技术产品、服务市场占有率和品牌影响力明显提升。
1.组建区属集团公司。组建内蒙古数字经济发展集团,开展数据资产平台运营、大数据产业投资、政府示范性应用工程建设和大数据产业生态培育等,深入挖掘数据价值。
2.引进知名企业落地。推进与京津冀、长三角、珠三角等发达地区产业接洽合作,组建跨区域数字经济产业联盟,绘制细分行业产业链图谱,建立精准招商企业名录,推动华为、新华三等国内外数字经济头部企业设立区域公司,以项目为载体承接和引入一批数字经济产业上下游龙头企业。
3.培育本地龙头企业。编制惠企政策清单,出台自治区加快培育壮大数字经济市场主体政策意见,实行分级分类培育引导,加大专精特新企业培育力度,促进数字经济企业“个转企”、“小升规”、“规做精”、“优上市”阶梯转型。到2025年,全区数字经济领域高新技术企业达300家以上。
(五)加快数字基础设施建设。加快网络、算力、融合基础设施建设,推进云网协同和算网融合发展,加快推动布局合理、规模适度、绿色集约的全国一体化算力网络内蒙古枢纽节点建设。到2025年,集群建成的数据中心服务器装机能力突破500万台,智能算力突破8000PFlop/s,国产化算力占比达50%以上。
1.完善网络基础设施。申报建设国家新型互联网交换中心,建设呼包鄂乌—京津冀—长三角“2520”时延圈。加快千兆光网、5G网络建设,深化农村牧区通信网络覆盖,积极探索采用卫星互联网等新型通信手段协同实现边境地区通信网络覆盖,推动盟市网络优化互联。深化IPv6规模部署和应用,探索建设天地一体化、6G等未来网络。到2025年,5G基站数量大幅增长,互联网省际出口带宽达66.8Tbps,5G人口覆盖率达50%,移动网络IPv6流量占比达50%。
2.夯实算力基础设施。推进全国一体化算力网络内蒙古枢纽节点建设,推动电信、移动等企业数据中心扩容扩规,引进国家部委、行业或标志性企业数据中心、灾备中心,满足东数西算、东数西存、东数西训等场景算力需求。到2025年,集群建成的数据中心服务器装机能力突破500万台,力争10个以上数据中心列入国家绿色数据中心名单,全区大型数据中心平均电能使用效用值(PUE)降至1.2以下,水资源使用效率(WUE)达到合格标准。提升内蒙古高性能计算公共服务平台、东方超算云内蒙古超级大脑等平台算力,推动和林格尔新区“多云”算力资源调度示范项目建设,共同建设“算力超市”,打造全国绿色算力保障基地。在呼和浩特市、包头市、赤峰市、鄂尔多斯市等地区,依托有条件的企业,利用绿色数据资源在能源、钢铁、稀土、化工、装备、乳业等行业建设大数据中心,支撑地方特色产业数字化转型。到2025年,智能算力突破8000PFlop/s,国产化算力占比达50%以上。
3.推进融合基础设施建设。加大能源、装备制造、冶金、化工等6个自治区工业互联网标识解析二级节点应用推广,打通行业数据链。部署车联网等设施,推动与北斗、人工智能等融合应用,支持建设华为人工智能自动驾驶算法训练等试验场,服务数字化转型。各盟市推进智能传感、大数据、云计算、边缘计算、人工智能、数字孪生等新一代信息技术与传统基础设施融合发展、集成创新,推动交通、物流、能源、水利、市政等传统基础设施“数字+”、“智能+”升级。
(六)强化发展要素支撑。筑牢数字安全屏障,推进数字经济领域立法,加快标准体系建设,持续推动政策措施落地见效,引导土地、资金、技术、人才等资源要素向数字经济产业快速集聚,营造数字经济良好发展环境。
1.保障发展安全。夯实安全底座、增强通信网络、数据中心等关键基础设施安全韧性,构建共建、共享、共用、共维的网络安全协同防护体系。完善制度规则,建立数据安全产品目录和技术清单,做好数据分类分级、资源目录管理、质量管理、流动风险监测等数据安全保障,强化行业数据安全治理能力。定期开展网络安全攻防演练,提升网络安全态势感知、主动防御、监测预警、安全防护能力。
2.完善政策配套。推动《内蒙古自治区数字经济发展促进条例》出台。促进自治区加快推进数字经济发展若干政策落地,引导资源要素向数字经济产业集聚。推动重点产业发展专项资金、自治区工业园区发展专项资金等向数字经济核心产业和产业数字化项目倾斜,鼓励金融机构围绕数字经济产业链布局资金链,运用现有政府投资基金支持数字经济发展。
3.加快标准体系建设。制订政府数据采集、开放、共享、分类、质量、安全管理等关键共性标准,建立自治区政务信息化标准体系。开展国家大数据交易等数据资源流通标准研制与试点示范,研制数据共享、数据交易、数据确权等标准。开展绿色低碳数据中心相关标准研制与试点示范,推动基础设施领域标准体系建设。按照由易到难原则,现代煤化工、生物制药等14条自治区重点产业链先行先试,研制实施一批行业数字化转型标准。
4.引进培养数字人才。落实《内蒙古自治区人才引进与流动实施办法》等人才引进政策,引进高端数字人才建立研发基地、开放实验室、科技孵化器等。加强区内高校数字经济相关专业建设,支持高职院校开展大数据等职业技能培训,鼓励企业与高校开展订单式人才培养。鼓励知名IT企业联合区内高校、职业院校开展专业化培训,提升全民数字素养与技能。
5.创建一流营商环境。进一步深化“放管服”改革,统筹发展和安全,包容审慎对待数字经济新技术、新产业、新业态、新模式。深化数字政府2.0建设,探索建立市场化、法治化、数字化的协同创新管理机制,深化信用、“互联网+监管”等新模式应用。各级政府带头开放应用场景,加大对数字经济新产品政府采购力度,鼓励率先应用新产品、新技术,不断激发市场主体活力。
四、保障措施
(一)加强组织领导。优化自治区数字经济发展协调机制,解决发展过程中出现的重大问题,完善评估评价机制,制定年度工作要点,细化任务时间表、路线图,形成全区上下协同促进数字经济发展良好格局。建立健全数字经济专家咨询制度,强化规划编制、政策研究、项目评估等智力支持。
(二)注重监测考评。编制内蒙古数字经济发展指数,搭建内蒙古数字经济发展指数监测平台,对数字经济产业发展实施动态监测。优化数字经济发展考核机制,建立数字经济激励机制,对推进数字经济发展成效显著的盟市、部门给予奖励。
(三)深化交流合作。发挥自治区向北开放重要桥头堡作用,打造区域性国际通信枢纽,探索建设数字自贸区,推动数据跨境流动和数字贸易,推动数字丝绸之路深入发展。主动融入国家“东数西算”工程,加强京津冀、长三角、珠三角、川渝等先进地区科技合作和产业接洽,主动承接数据存储加工、超算智算和电子信息制造等产业转移。促进区域内协调发展,推进盟市间共商共建共享数字经济发展机制。
(四)加强宣传引导。将数字经济发展纳入干部培训课程,提高各级领导干部懂数字化、抓数字化、用数字化的数字治理能力。开展讲座、培训等活动,加强自治区推进数字经济产业政策措施解读,加大发展环境和重点企业、重点项目宣传报道力度,交流宣传数字经济发展经验。
附件:内蒙古自治区推动数字经济高质量发展重点任务分解表











